Product Summary
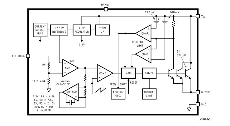
The LM2596S-12 is a step-down voltage regulator, provides all the active functions for a step-down(buck) switching regulator, capable of driving a 3A load with excellent line and load regulation. This device in fixed output voltages of 3.3V, 5V, 12V, and an adjust-able output version. The applications of the LM2596S-12 include simple high-efficiency step-down (buck) regulator, on-card switching regulators, positive to negative converter.
Parametrics
LM2596S-12 absolute maximum ratings: (1)Maximum supply voltage: 45V; (2)ON /OFF pin input voltage: -0.3≤ V ≤ +25V; (3)Feedback pin voltage: -0.3≤ V ≤ +25V; (4)Output voltage to ground(steady state): -1V; (5)Power dissipation: internally limited; (6)Storage temperature range: -65℃ to +150℃.
Features
LM2596S-12 features: (1)3.3V, 5V, 12V, and adjustable output versions; (2)Adjustable version output voltage range, 1.2V to 37V±4% max over line and load conditions; (3)Available in TO-220 and TO-263 packages; (4)Guaranteed 3A output load current; (5)Input voltage range up to 40V; (6)Requires only 4 external components; (7)Excellent line and load regulation specifications; (8)150 kHz fixed frequency internal oscillator; (9)TTL shutdown capability; (10)Low power standby mode, IQ typically 80 μA; (11)High efficiency; (12)Uses readily available standard inductors; (13)Thermal shutdown and current limit protection.
Diagrams

| Image | Part No | Mfg | Description | ![]() |
Pricing (USD) |
Quantity | ||||||||||||
|---|---|---|---|---|---|---|---|---|---|---|---|---|---|---|---|---|---|---|
![]() |
![]() LM2596S-12 |
![]() National Semiconductor (TI) |
![]() Switching Converters, Regulators & Controllers |
![]() Data Sheet |
![]()
|
|
||||||||||||
![]() |
![]() LM2596S-12/NOPB |
![]() National Semiconductor (TI) |
![]() Switching Converters, Regulators & Controllers 150 KHZ 3A STEP-DOWN VLTG REG |
![]() Data Sheet |
![]()
|
|
||||||||||||
(China (Mainland))







